https://i44ehfln8k.execute-api.us-east-1.amazonaws.com
查看
已加到購物車
查看
已從購物車移除
你所需要的數量超出庫存上限
抱歉,將商品添加到購物車時出現一些問題 但我們正在努力修復它! 請稍後再試。
關閉
en
中文
宜家卡
IKEA 企業業務
分店資訊
瑞典餐廳
0
0
Hej! 登入或註冊
0
0
產品
空間
佈置靈感
新品專區
再創低價專區
絕版品出清3折起
產品比較
目前已選
件產品,最多可選8件。
比較
高雄店首頁
營業時間及服務
宜家卡卡友
IKEA企業業務
瑞典美食
在地永續行動
絕版品出清專區
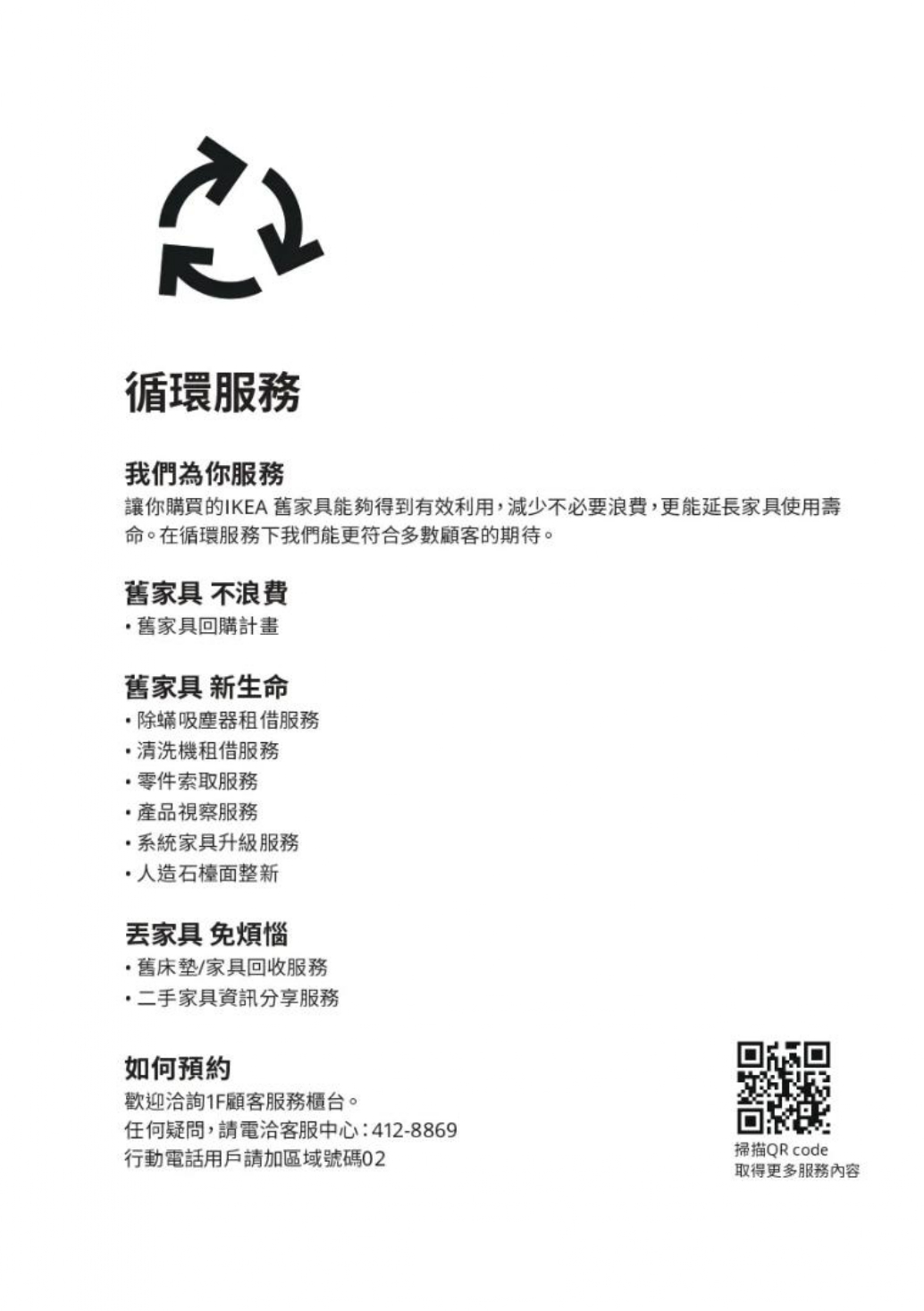
高雄店 循環服務
回到頂部
Share
×
產品